はじめに Web画面の全体像
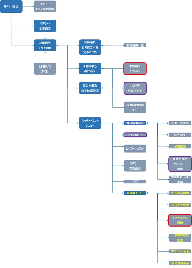
Web画面の全体像は以下画像の通りです。ログイン後にトップ画面(組織画面)が表示されます。組織画面から閲覧したい社員の選択やヘッダーメニューより各画面・コンテンツに移動できます。
■該当プラン
タイムレポート / ジョブレポート / スタンダード
■対象ユーザ
全ユーザ
■画面遷移図
- 赤色の枠で囲まれた画面はタイムレポート・スタンダードプランのみ閲覧可能
- 紫色の枠で囲まれた画面はジョブレポート・スタンダードプランのみ閲覧可能
- 黄色い文字で記載された画面は人事権限管理者のみ閲覧可能

ヘッダーメニュー
![]()
ハンバーガーメニュー
クリックすることで管理者設定されている組織や会社を表示することができます。
- 組織管理者:管理者設定されている組織一覧を表示

- グループ人事権限:会社マスタに登録されている会社一覧を表示

労務情報参照
クリックすることで以下プルダウンメニューが表示され、それぞれのページへ移動できます。
管理者メニュー
人事権限管理者アカウントでログインしたときのみ表示されます。
クリックすることで以下プルダウンメニューが表示され、それぞれのページへ移動できます。
ダッシュボード
クリックすることでダッシュボード画面へ移動します。
※ジョブレポートプラン及びスタンダードプランのお客様のみ表示されます。
【ログイン名:(ユーザ名)】
クリックすることで以下プルダウンメニューが表示されます。
- ログアウト
- パスワード変更